用户登录
用户注册
首页
协会概况
协会简介
协会章程
协会动态
通知公告
监督抽检
行业动态
政策法规
标准信息
征求意见
知识之窗
加入协会
入会须知
入会流程
会员申请
会费标准管理
会员单位企标公布
用户登陆
登录
友情链接
国家卫生健康委员会
中华人民共和国农业农村部
国家市场监督管理总局
国家药品监督管理局
中华人民共和国海关总署
国家食品质量监督检验中心
国家认证认可监督管理委员会
国家标准化管理委员会
国家食品安全风险评估中心
上海市药品监督管理局
上海市市场监督管理局
上海市卫生健康委员会
上海质量协会
上海市质量监督检验技术研究院
中国食品科技网
当前位置:
首页
> 行业动态
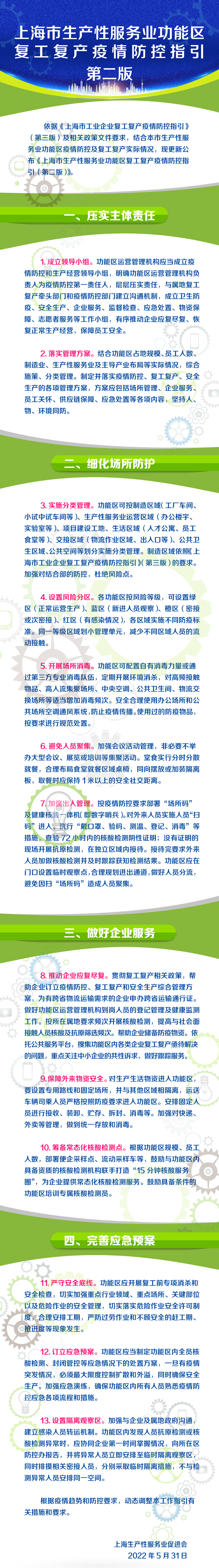
【图解】上海市生产性服务业复工复产疫情防控指引(第二版)
发布时间:2022-06-06 11:01
浏览:968
信息来源:上海经信委
技术支持:上海汇检菁英科技股份有限公司
沪ICP备14003426号-2
您是第位访客